An agent-based approach for designing effective protection

Avatar
Poster
Voice is AI-generated
Connected to paperThis paper is a preprint and has not been certified by peer review

An agent-based approach for designing effective protection

Authors

Slooten, E.; Myers, L. S.; Nabe-Nielsen, J.

Abstract

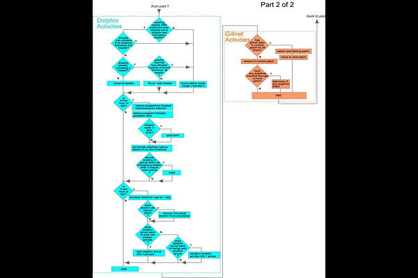
The main threat to New Zealand dolphins is entanglement in fishing nets. We developed an agent-based model (ABM) to assess how area-based controls on fishing methods can reduce fishing mortality and population declines. The model incorporates the behavior and distributions of dolphins and fishing vessels, and realistic displacement of fishing effort when protection is extended. It was designed and calibrated using pattern-oriented modeling. Our results show that mortality due to entanglement in fishing gears has been reduced thanks to a gradual increase in dolphin protection. However, current protection is not as effective as previously thought, and scarce populations are negatively affected by Allee effects. Neither national nor international goals for reducing bycatch are met by current dolphin protection. The IUCN has recommended banning gillnet and trawl fisheries in New Zealand waters < 100m deep. For most New Zealand dolphin populations, this would be effective in achieving national and international goals for reducing bycatch. Only two populations would require additional protection. This modelling approach is also suitable for assessing impacts of bycatch and ship strikes for other marine species, making it suitable for informing management decisions in many regions.

Follow Us on

0 comments

Add comment