Biology

Leveraging the joint site frequency spectrum to detect genomic regions of early divergence
Avatar
librarian
0 views
Preventing Disease Emergence Following Eradication: Application to Mpox
Avatar
librarian
0 views
Male-benefit adaptation under sex-limited selection shaped by compensatory evolution in Drosophila melanogaster.
Avatar
Harshavardhan Thyagarajan
0 views
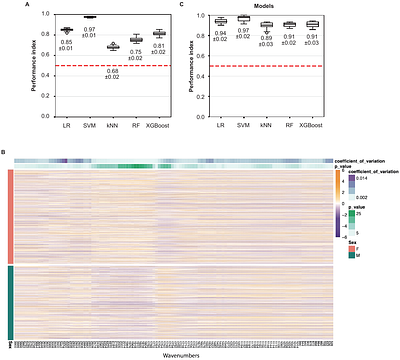
Direct pathway enrichment prediction from histopathological whole slide images and comparison with gene expression mediated models
Avatar
Shandar Ahmad
0 views
In Cellulo pharmacological profiling and genomic editing reveals paralog-specific targets for PA generation during PLC signaling
Avatar
Claire Weckerly
2 views
Magnitude estimation reveals Poisson-like noise underlying perception
Avatar
Cristina Rodriguez-Arribas
0 views
A bivalent lysine-acetylated small-molecule binding site in MYC
Avatar
Sarki Abdulkadir
1 view
Deciphering the links between metabolism and health by building small-scale knowledge graphs: application to endometriosis and persistent pollutants
Avatar
Clément Frainay
0 views
Faster science, penalties in evaluation, and concerns on quality and impact: Researchers' use and perceptions of preprints

Faster science, penalties in evaluation, and c...

Scientific Communication and Education
Avatar
librarian
0 views
A Multidimensional Framework for Behavioral Persistence: Dissociable Dimensions of Effort, Endurance, and Sequence Stability in Mice
Avatar
librarian
0 views
Canonical G-protein coupled receptors of vascular plants
Avatar
librarian
1 view