Transformation-tolerant object recognition in tree shrews despite lacking a fovea

Avatar
Poster
Voice is AI-generated
Connected to paperThis paper is a preprint and has not been certified by peer review

Transformation-tolerant object recognition in tree shrews despite lacking a fovea

Authors

Meyer, E. E.; Ong, W. S.; Song, C.; Cottaris, N. P.; Zhang, L.-Q.; Collina, J.; Brainard, D. H.; Arcaro, M. J.

Abstract

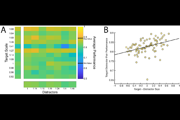
Object recognition depends on the ability to extract stable representations across changes in how they are viewed, yet it remains unclear how this capacity depends on visual acuity and cortical hierarchy. We combined behavioral testing and computational modeling to determine whether tree shrews, close relatives of primates with lower spatial acuity, can perform transformation-tolerant object recognition. Front-end modeling incorporating species-specific optics and photoreceptor sampling showed that, when scaled for acuity, tree shrew retinal filtering preserves the similarity structure of natural image categories relevant for object recognition. Behaviorally, tree shrews reliably discriminated complex objects across variations in position, scale, and viewpoint, including when embedded within natural scenes, and generalized to novel exemplars. Their recognition behavior was best explained by visual features emphasizing differences in global shape and size between objects and by representations from intermediate and deep layers of hierarchical neural network models. These results demonstrate that visual processing supporting object-level generalization can arise within visual systems lacking high-acuity front-end optics and establish the tree shrew as a key model for understanding the computational and evolutionary origins of high-level vision.

Follow Us on

0 comments

Add comment