An introgressed galectin-like protein is a candidate driver of the human tropism in the intestinal parasite Cryptosporidium

Avatar
Poster
Voice is AI-generated
Connected to paperThis paper is a preprint and has not been certified by peer review

An introgressed galectin-like protein is a candidate driver of the human tropism in the intestinal parasite Cryptosporidium

Authors

Bellinzona, G.; Tichkule, S.; Jex, A.; van Oosterhout, C.; Bandi, C.; Sassera, D.; Castelli, M.; Caccio, S. M.

Abstract

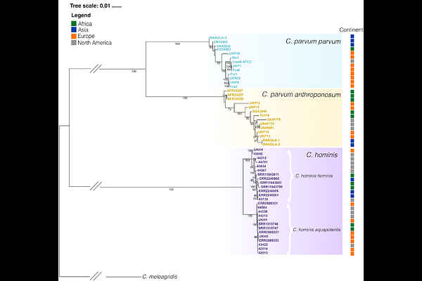
Cryptosporidium spp. are protozoan parasites responsible for diarrheal diseases. In humans, cryptosporidiosis is predominantly caused by the human-specific Cryptosporidium hominis and by Cryptosporidium parvum. This second species has been classically reported as zoonotic, with a host preference for ruminants. However, the recently described subspecies C. parvum anthroponosum has been found to be restricted to humans. Here, we generated novel whole genome sequences from West African samples of C. p. anthroponosum, and analyzed them together with all those already available, originating from East Africa, Europe, North America and Asia. Phylogenomics showed that all C. p. anthroponosum isolates are strongly clustered together, forming the sister clade of the zoonotic C. parvum representatives. The phylogenetic variations within C. p. anthroponosum did not present a clear geographic structure, consistent with C. hominis, primarily transmitted in humans. To elucidate the evolution of host species adaptation in C. p. anthroponosum, we then investigated genetic exchanges with C. hominis, detecting an ancestral introgression present in all C. p. anthroponosum isolates. This introgression involved a single gene, encoding for an extracellular galectin-like protein, which we predicted with high confidence to form a protein complex with the human insulin-degrading enzyme, a key metabolic regulator. Considering the role of host insulin metabolism in the proliferation of parasites as well as its known intrinsic differences between humans and ruminants, this molecular interaction could represent a plausible mechanism for an important role of the galectin-like protein in host-parasite interactions and in the host specificity of C. p. anthroponosum.

Follow Us on

0 comments

Add comment