Brain PDGFRβ+ cells exhibit diverse reactive phenotypes after stroke without requiring KLF4

Avatar
Poster
Voice is AI-generated
Connected to paperThis paper is a preprint and has not been certified by peer review

Brain PDGFRβ+ cells exhibit diverse reactive phenotypes after stroke without requiring KLF4

Authors

Manrique-Castano, D.; ElAli, A.

Abstract

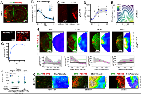
Ischemic stroke triggers a cascade of molecular and cellular processes leading to fibrotic scar formation, entailing activation of brain platelet-derived growth factor receptor (PDGFR){beta}+ cells. Kruppel-like factor (KLF)4 plays an important role in regulating the activation of peripheral PDGFR{beta}+ perivascular cells in response to hypoxia/ischemia. Herein, we aimed to characterize the spatiotemporal responses of brain PDGFR{beta}+ cells while assessing the contribution of KLF4. This was achieved using transgenic mice that enable tracking or conditionally depleting KLF4 in PDGFR{beta}+ cells, which were subjected to experimental ischemic stroke. Next, we employed point pattern analysis (PPA) and topological data analysis (TDA) to quantitatively characterize cell phenotypic changes and spatial distribution over injury progression after ischemic stroke. We show that brain PDGFR{beta}+ cells rapidly become reactive and early localize to regions prone to irreversible damage. We report the emergence of parenchymal PDGFR{beta}+ cells, which cannot be causally linked to proliferation or vascular detachment. Moreover, our analysis reveals that KLF4 is barely expressed in brain PDGFR{beta}+ cells under normal conditions, and that its expression is slightly induced in reactive cells in the injured brain. Notably, specific attenuation of KLF4 induced expression in PDGFR{beta}+ cells does not affect cell reactivity and spatiotemporal distribution, nor scar formation and injury severity. These observations suggest that in contrast with the periphery, KLF4 is not implicated in regulating the responses of brain PDGFR{beta}+ cells. Our results indicate that the reactivity of brain PDGFR{beta}+ cells after stroke is spatiotemporally diverse, evolve over injury progression, and is distinct from peripheral perivascular cells.

Follow Us on

0 comments

Add comment