Activity induced GEM-4/Copine expression inhibits gap junctions and promotes thermosensory plasticity

Avatar
Poster
Voice is AI-generated
Connected to paperThis paper is a preprint and has not been certified by peer review

Activity induced GEM-4/Copine expression inhibits gap junctions and promotes thermosensory plasticity

Authors

Gao, L.; Bates, S.; Pym, E.; Nurrish, S.; Sengupta, P.; Kaplan, J. M.

Abstract

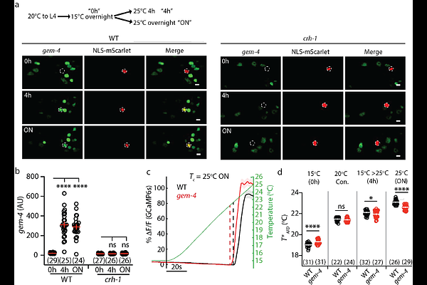
Activity regulated transcription modifies the intrinsic excitability of cells, which is proposed to promote neuronal and behavioral plasticity; however, the transcriptional targets involved have not been identified. Here, we identify a single MEF-2 and CRH-1/CREB transcriptional target, gem-4/Copine, whose expression in C. elegans body muscles inhibits gap junction coupling, thereby increasing excitability. We show that gem-4 also promotes a form of experience and CRH-1 dependent neuronal plasticity. Inactivating gem-4 diminishes the ability of AFD thermosensory neurons to adjust their sensory response threshold following shifts in cultivation temperature. These results describe a mechanism linking activity regulated gem-4 expression to the plasticity of intrinsic excitability and sensory responses.

Follow Us on

0 comments

Add comment