Neural alignment of knowledge structures relates to human intelligence

Avatar
Poster
Voice is AI-generated
Connected to paperThis paper is a preprint and has not been certified by peer review

Neural alignment of knowledge structures relates to human intelligence

Authors

Tenderra, R. M.; Theves, S.

Abstract

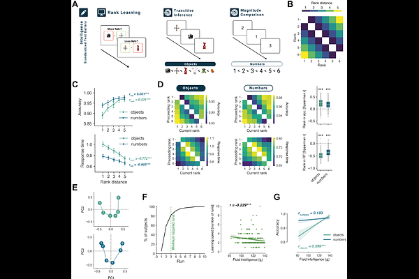
Human general intelligence reflects stable performance correlations across diverse cognitive tasks and predicts major life outcomes. However, the relevant neural information processing mechanisms remain unclear. Structure mapping - the alignment of novel problems onto the relational structure of prior knowledge - has been proposed as a core principle in human reasoning. Combining time-resolved neural geometry analyses of task-based fMRI data with cognitive testing in a large sample, we demonstrate abstraction of newly learned relations and their structural alignment to preexisting knowledge representations in parietal cortex. Interindividual differences in neural alignment supported learning and reasoning and, beyond the task-level, predicted the latent factor fluid intelligence. These findings provide first neural evidence that the computational principle of structure mapping contributes to individual differences in intelligence.

Follow Us on

0 comments

Add comment