Proximity labelling of the BAK macropore uncovers a new role for SLC35A4-MP in mitochondrial dynamics

Avatar
Poster
Voice is AI-generated
Connected to paperThis paper is a preprint and has not been certified by peer review

Proximity labelling of the BAK macropore uncovers a new role for SLC35A4-MP in mitochondrial dynamics

Authors

Challis, M. P.; Mole, S. M.; Giri, S.; Dumbrill, R.; Eramo, M. J.; Sharpe, A. J.; Morf, S. E. J.; McArthur, K.; Formosa, L. E.; Ryan, M. T.

Abstract

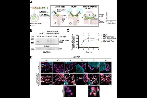
Mitochondrial permeabilization by the apoptotic executioners BAK and BAX represents a critical stage of mitochondrial apoptosis and facilitates the release of pro-inflammatory mitochondrial DNA via herniation of the inner mitochondrial membrane. This study utilises TurboID proximity labelling to investigate the temporal changes of the BAK proximal proteome during mitochondrial herniation and apoptosis. In doing so, we detail a comprehensive BAK proximal proteome, both at steady state and during apoptosis and observe the loss of MICOS complex stability and proximity to the BAK pore as apoptosis proceeds. In addition, we identify the mitochondrial microprotein SLC35A4-MP proximal to the BAK pore and reveal a SLC35A4-MP dependent modulation of OPA1 processing. Furthermore, loss of SLC35A4-MP delays mitochondrial fragmentation in response to a variety of stressors, uncovering a previously unrecognised role for SLC35A4-MP in fine-tuning mitochondrial rearrangement during apoptotic stress.

Follow Us on

0 comments

Add comment