NuMA promotes constitutive heterochromatin compaction by stabilizing linker histone H1 on chromatin

Avatar
Poster
Voice is AI-generated
Connected to paperThis paper is a preprint and has not been certified by peer review

NuMA promotes constitutive heterochromatin compaction by stabilizing linker histone H1 on chromatin

Authors

Wang, Y.; Zhao, W.; Niu, J.; Liu, C.; Wang, X.; Yuan, W.; Ai, S.; Baumeister, W.; Li, G.; He, A.; Xu, P.; Li, C.; Sun, Y.

Abstract

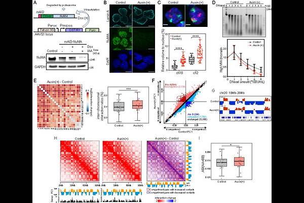
Heterochromatin has been widely recognized to exert pivotal functions of silencing specific genes and maintenance of genome stability. However, the mechanisms underlying heterochromatin formation and maintenance remain to be fully elucidated. Here, we discovered that the critical mitotic regulator NuMA, as a nucleoskeleton protein, is required for constitutive heterochromatin organization at the level of nucleosomes in the interphase. Depletion of NuMA results in shortened nucleosome repeat length (NRL), dispersed nucleosome clutches and increased chromatin accessibility in heterochromatin regions. Afterwards, epigenetic maintenance and transcription repression in constitutive heterochromatin are disrupted upon NuMA-depletion, particularly the up-regulated transcription level of the non-coding long terminal repeat (LTR) elements, indicating the crucial roles of NuMA in cell differentiation and senescence. We revealed that such functions of NuMA rely on its interaction with linker histone H1, which stabilizes H1\'s binding to chromatin and facilitates nucleosome stacking. We provided direct structural evidence of NuMA\'s stabilization effect at the highest spatial resolution of nucleosomes through in situ cryo-ET. Notably, we found that NuMA oligomerizes into quasi-meshwork in nucleoplasm and highly co-localizes with H1 on the chromatin, providing the organization basis for NuMA as a nucleoskeleton protein in chromatin architecture regulation. Collectively, our findings illuminate the concerted effect of nucleoskeleton protein and linker histone on chromatin compaction at the level of nucleosomes, which unveil a new layer of mechanisms by which nucleoskeleton regulates heterochromatin formation and maintenance.

Follow Us on

0 comments

Add comment