Hat1 Orchestrates Heterochromatin Inheritance by Regulating Localization of H3K9 Methyltransferases

Avatar
Poster
Voice is AI-generated
Connected to paperThis paper is a preprint and has not been certified by peer review

Hat1 Orchestrates Heterochromatin Inheritance by Regulating Localization of H3K9 Methyltransferases

Authors

Martin, C. J.; Popova, L. V.; Nagarajan, P.; Oser, E. A.; Lovejoy, C. M.; Sunkel, B. D.; Stanton, B.; Freitas, M. A.; Parthun, M. R.

Abstract

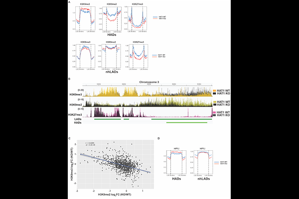
Many regions of heterochromatin associate with the nuclear periphery and are known as Lamin-associated domains (LADs). Histone acetyltransferase 1 (Hat1) is a highly conserved enzyme which acetylates newly synthesized histones H4 on lysines 5 and 12 prior to their deposition on chromatin. Hat1 is required to preserve chromatin accessibility within a subset of LADs called Hat1-dependent accessibility domains (HADs). Here we profile a diverse set of histone modifications in Hat1 KO and WT immortalized mouse embryonic fibroblasts (iMEFs) and find that Hat1 regulates diverse aspects of the structure of HADs and non-HAD LADs (nhLADS). In HADs, these changes include the conversion of H3K9me2 to H3K9me3. Analysis of H3K9-specific histone methyltransferases (HMTs) shows that that Suv39h1 and Suv39h2 have distinct localization patterns, where only Suv39h2 localizes to LADs. G9a only localizes to LADs in regions enriched for H3K9me2. We find that Hat1 loss results in a redistribution of these HMTs in both HADs and nh LADs. There is a decrease in the levels of G9a with a concomitant increase in Suv39h2. These results suggest Hat1 functions to restrain the formation of a more strongly heterochromatic state and highlight a role for Hat1 as an essential regulator of heterochromatin inheritance.

Follow Us on

0 comments

Add comment