The INO80-EEN complex prevents genomic rearrangements at protein coding genes regions

Avatar
Poster
Voice is AI-generated
Connected to paperThis paper is a preprint and has not been certified by peer review

The INO80-EEN complex prevents genomic rearrangements at protein coding genes regions

Authors

Bruggeman, M.; Sall, S. O.; Alioua, A.; Graindorge, S.; Staerck, S.; Mutterer, J.; Dupouy, G.; Noir, S.; Shen, W.-H.; Molinier, J.

Abstract

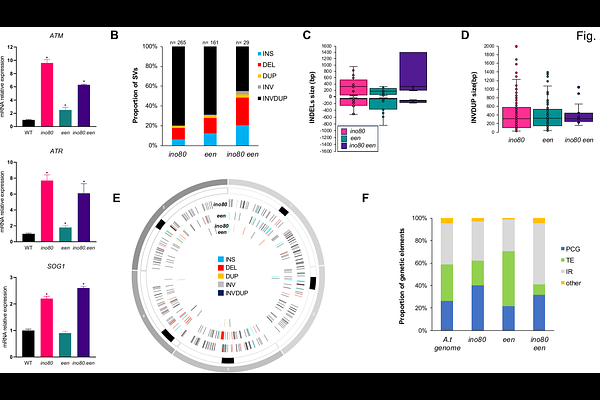
Plants are continuously exposed to a myriad of DNA-damaging agents, including environmental cues such as sunlight. At the cellular level, plants respond to DNA damage by activating DNA damage response (DDR) pathways, in which chromatin remodelers play an important role. Among them, the evolutionary conserved INO80 complex (INO80c) has been shown in Arabidopsis to play a key role in DDR, notably by positively regulating Homologous Recombination (HR). Arabidopsis EIN6 ENHANCER (EEN) is the homolog of Yeast INO EIGHTY SUBUNIT 6 and interacts with the N-terminal region of INO80 in the INO80c. Using plant phenotyping, cellular and molecular biology, and third-generation sequencing technology we investigated how INO80 and EEN regulate plant development and genome integrity. We uncovered new roles for INO80 and EEN in plant growth and for INO80 in fine tuning endoreduplication. In addition, linear genome analysis revealed an important and unexpected function for the INO80-EEN complex in preventing Protein Coding Genes (PCGs) from structural rearrangements in somatic tissue and upon exposure to UV-B. Therefore, our results shed new light on the previously overlooked roles of INO80 and EEN in protecting genome integrity at PCGs.

Follow Us on

0 comments

Add comment