The External Globus Pallidus is a Basal Ganglia Output Hub with Action-Specific Circuits

Avatar
Poster
Voice is AI-generated
Connected to paperThis paper is a preprint and has not been certified by peer review

The External Globus Pallidus is a Basal Ganglia Output Hub with Action-Specific Circuits

Authors

Gu, Z.; Lewis, Z. R.; Tang, J.; Mendelsohn, A.; Vicente, A. M.; Nikoobakht, L.; Rosenberg, S.; Chakravarth, A.; Paixao, V.; Tirumalasetti, M. S.; Abuagala, G. A.; Khalili, A.; Thomas, E. D.; Fancher, K. A.; Mallory, M.; Manning, A.; Bertagnolli, D.; Goldy, J.; Rimorin, C.; Tieu, M.; Cardenas, T.; Torkelson, A.; Chakka, A. B.; Yao, S.; Sorensen, S. A.; Smith, K. A.; Hammond, L. A.; Peterka, D. S.; Zeng, H.; Tasic, B.; Costa, R. M.

Abstract

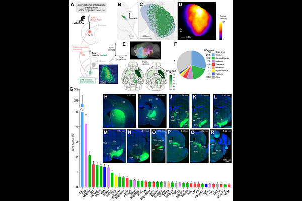
The external globus pallidus (GPe) is traditionally viewed as a homogeneous relay in the indirect basal ganglia pathway that broadly suppresses movement. Using whole-brain anterograde axon mapping, rabies tracing, single-neuron reconstruction, and single-nucleus RNA sequencing, we reveal that the GPe is a major basal ganglia output nucleus, composed of anatomically and molecularly distinct populations. Besides the neurons with canonical projections, and projections to striatum and cortex, the GPe contains specific neuronal populations that target the thalamus and brainstem directly, including the parafascicular thalamus (GPePf) and the pedunculopontine nucleus (GPePPN). These projection-defined subpopulations exhibit distinct behavioral functions. GPe-PPN neurons are selectively suppressed at locomotor onset, and bidirectional manipulation of this pathway is sufficient to promote or suppress locomotion. Notably, D2-MSN stimulation upstream of these neurons evokes locomotion, and co-activation of GPePPN pathway blocks this D2-MSN-evoked locomotion, demonstrating a disinhibitory circuit for action stemming from D2-MSNs. In contrast, GPePf neurons are not engaged during locomotion but are selectively recruited during skilled forelimb actions, and their activation disrupts forelimb movements without affecting locomotion. Together, these findings establish the GPe as a basal ganglia output hub composed of modules that mediate distinct behaviors. This organization revises canonical models of the indirect pathway by demonstrating that D2-MSNs can also facilitate, rather than only suppress, movement depending on the downstream GPe output channels they engage.

Follow Us on

0 comments

Add comment