Molecular and phenotypic footprints of climate in native Arabidopsis thaliana

Avatar
Poster
Voice is AI-generated
Connected to paperThis paper is a preprint and has not been certified by peer review

Molecular and phenotypic footprints of climate in native Arabidopsis thaliana

Authors

Mjema, E. Y.; Bonatelli, M. L.; Albach, D. C.; Apel, C.; Bruelheide, H.; Brückner, V.; Bülth, B.; Cirksena, M.; Friedenberger, L.; Haider, S.; Hartmann, C. F.; Helm, R.; Hofer-Nentwich, P.; Jacob, T.; Jandt, U.; Jordan, M.; Kielblock, A. L.; Kinder, K.; Kleyer, M.; Koller, M.; Kretschmer, C.; Leutemann, E.; Männel, S.; Mekkaoui, F.; Müller, J.; Offenderlein, V.; Nilius, M.; Petrick Oropeza, L. M.; Prautsch, J.; Prasetyaningrum, P.; Quint, M.; Reich, H.; Rieger, T.; Rosinsky, B.; Schmidtke, C.; Schneider, T.; Scholl, C. R.; Schröder, F.; Schwab, R.; Shivhare, A.; Stoffers, D.; Verwaaijen,

Abstract

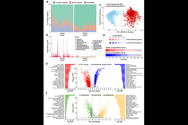
Climate change poses a major threat to humanity by driving biodiversity loss and reducing crop yields. To understand the molecular and developmental impacts of rising temperatures, plant science has relied heavily on the model organism Arabidopsis thaliana. Despite decades of research, its development under fully natural conditions remains poorly understood, and only ~30% of genes have experimental functional annotations, largely because many functions are subtle or manifest only in specific laboratory or ecological contexts. Here, we address this gap with a landscape transcriptomic approach that integrates intensive phenotyping and transcriptomic profiling of naturally occurring plants in their native habitats. Across two contrasting field sites and five growing seasons (2021-2025), we phenotyped more than 3,000 A. thaliana plants and generated >1,600 matching transcriptomes. The resulting >30,000 quantitative trait measurements provide a unique opportunity to link climate fluctuations with plant traits and gene expression. Seasons characterized by extreme temperature anomalies directly influenced plant traits, and climatic variables together explained up to 17% of phenotypic variation. In situ transcriptomes carried clear temperature and local environmental signatures, closely matching temperature-response programs known from the laboratory. Leveraging paired per-plant transcriptomes and phenotypes, we applied machine learning to predict regulators of climate-relevant and other plant traits under natural conditions. The models recovered canonical thermomorphogenesis regulators, including PHYTOCHROME INTERACTING FACTOR 4 (PIF4), providing ecological evidence that temperature signaling pathways defined in controlled environments operate in the wild, and expanded this regulatory landscape by identifying hormonal receptors, signaling components, and previously uncharacterized genes, some of which we functionally validated. Together, this work demonstrates that landscape transcriptomics, by integrating natural field transcriptomes with phenotypes, and thus, capturing environmental and regulatory states, enables the predictive identification of genetic regulators of temperature responses and broader plant traits. This makes landscape transcriptomics a scalable framework for climate-aware functional genomics in plants.

Follow Us on

0 comments

Add comment