Growth phase influences virulence in Candida auris systemic infection models

Avatar
Poster
Voice is AI-generated
Connected to paperThis paper is a preprint and has not been certified by peer review

Growth phase influences virulence in Candida auris systemic infection models

Authors

McFadden, M. J.; Anku, J. A. E.; Davis, F. A.; O'Meara, T. R.

Abstract

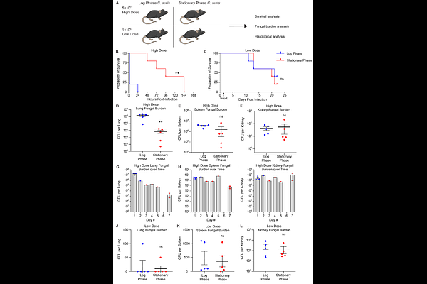
Candida auris is a growing public health concern, capable of causing long-term contamination of healthcare settings, skin colonization, and life-threatening bloodstream infections. However, C. auris pathogenesis is not well understood, which is exacerbated by limitations and discrepancies in existing animal infection models. Further, the effects of C. auris growth phase on virulence have not been examined, despite growth phase being linked to virulence in many bacterial species. To address this question, and to develop an immunocompetent murine model of infection, we directly compared log and stationary phase C. auris systemic infection in immunocompetent C57BL/6J mice at high and low doses of infection. Systemic infection with high dose log-phase C. auris results in rapid mortality between 2 hours and 1 day post infection, whereas stationary phase C. auris results in significantly extended survival. However, at low doses of infection, there was no difference in mortality kinetics between log and stationary phase cells. We observed that C. auris initially colonizes multiple organs but is rapidly cleared from the lungs and spleen, while kidney fungal burdens remain stable. Decreased fibrinogen levels and blood clotting in the lungs of mice infected with high dose log-phase C. auris suggest that blood clotting may drive rapid mortality, potentially associated with increased {beta}-glucan exposure and mannan abundance observed in log phase C. auris. These results will inform the development of a more standardized animal model of systemic C. auris infection, which can be used to reveal key aspects of C. auris pathogenesis.

Follow Us on

0 comments

Add comment