Tetrahydrocannabinol exposure to postejaculatory sperm compromises sperm structure, function, the epigenome, and early embryo development

Avatar
Poster
Voice is AI-generated
Connected to paperThis paper is a preprint and has not been certified by peer review

Tetrahydrocannabinol exposure to postejaculatory sperm compromises sperm structure, function, the epigenome, and early embryo development

Authors

Siddique, M. S.; Anand, S.; de Agostini Losano, J. D.; Jiang, Z.; Bhandari, R. K.; Daigneault, B. W.

Abstract

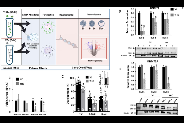
Cannabis (marijuana) is the most widely used recreational drug in the USA accounting for about 62 million users in 2024. Among cannabis users, 26% are of prime reproductive age (18-25 years). Delta-9 tetrahydrocannabinol (THC) is the principal psychoactive component of cannabis and has been detected in human seminal fluids. Although abundant evidence indicates adverse effects of THC exposure on spermatogenesis in different species, acute effects of THC on postejaculatory sperm including fertilization potential and subsequent carryover effects on embryo development are largely unknown. The present study was designed to provide missing information on structural and mechanistic effects of THC exposure to postejaculatory sperm function by evaluating sperm indices often overlooked or masked during clinical evaluation. A bovine embryo continuum model was employed to determine effects of THC on sperm structure, kinematics, bioenergetics, and binding mechanisms. Effects of THC on the sperm genomic and epigenomic landscape were determined, complemented by paternal carry over effects on embryo development as a human translational model to elucidate paternal effects on future development, and to mirror sperm exposure during transport within the female reproductive tract. Cryopreserved bovine sperm from three bulls were independently exposed to physiologically relevant concentrations of THC (0 and 32nM, n = 2 individual replicates/bull) for 24 h under non-capacitating conditions at 25C followed by quantification of sperm kinematics at 37C. Samples of THC-exposed sperm and vehicle-control (0.1% DMSO) were collected in replicate following immediate addition of THC (0 h) and again at 24 h. DNA damage, acrosome integrity, bioenergetics, changes to DNA methylation and embryo development were quantified. Data were analyzed by logistic regression with a generalized linear mixed effect model. Computer-assisted sperm assessment revealed a reduction in progressive motility of THC-exposed sperm after 24 h while other parameters were not affected. Acrosome integrity as determined by flowcytometric analysis with FITC-PSA was severely compromised in THC-exposed sperm (P < 0.05), despite no detectable difference in capacitation status using merocyanine staining. Similarly, DNA integrity as determined by TUNEL assay was significantly impaired after 24 h of THC exposure (P < 0.05). Mechanistic effects of THC were explored through characterization of the transmembrane G-protein coupled cannabinoid 1 receptor (CB1). CB1 is expressed in the post-acrosomal region and its abundance decreased as compared to unexposed sperm. Alterations to the methylation landscape of sperm were then determined after 24 h of THC exposure through whole-genome Enzymatic Methyl Sequencing. PCA analysis indicated that sperm from different males formed distinct clusters, implying individual differences among bulls, while the effects of THC exposure produced tighter clusters. Paternal carryover effects on embryos derived by in vitro fertilization from THC exposed sperm had reduced 2-cell cleavage, 8-16 cell morula development, and reduced blastocyst development compared to unexposed sperm (46% vs. 33%). In conclusion, post-ejaculatory mammalian sperm exposure to THC compromises acrosome integrity, induces DNA damage, changes the sperm methylome, and reduces developmental potential. Collectively, these data implicate new considerations for recreational and clinical use of cannabis that impact cellular and molecular mechanisms important for sperm function with detrimental consequences for gamete interaction and embryo development.

Follow Us on

0 comments

Add comment