Beyond the surface: plasmalogens are dispensable for retinal integrity and fertility in the mouse
Beyond the surface: plasmalogens are dispensable for retinal integrity and fertility in the mouse
Dorigatti, I.; Juric, V.; Blumer, M. J.; Kummer, D.; Kokot, J.; Golderer, G.; Dorninger, F.; Berger, J.; Keller, M. A.; Watschinger, K.
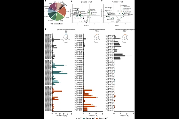
AbstractEther lipids and their subclass, the plasmalogens, are critical regulators of membrane organization, signaling, and stress responses in multiple tissues. Inborn errors in their anabolism cause severe multi-organ diseases such as Rhizomelic Chondrodysplasia Punctata and related peroxisomal disorders. The Gnpat knockout mouse model, characterized by total ether lipid deficiency, recapitulates key features of this disorder, including dense bilateral cataracts, microphthalmia, and infertility, but the specific contribution of different subclasses like plasmalogens remains elusive. The recent identification of the Peds1 gene allows dissecting the impact of selective plasmalogen deficiency with retention of plasmanyl lipids, another ether lipid subgroup. Here, we performed the first side-by-side comparison of Gnpat and Peds1 knockout in mice on a matched genetic background (C57BL/6 x CD1). In contrast to the situation in Gnpat knockout mice, plasmanyl lipids in Peds1 knockout mice were sufficient to prevent cataract formation and maintain normal ocular structures, despite marked shifts in the ocular phospholipidome. Also, fertility and reproductive function were found to be preserved in Peds1 knockout mice. Our data demonstrate that plasmanyl lipids can partially protect against the severe phenotypes observed in mouse models of total ether lipid deficiency; notably, the ocular and reproductive phenotypes were plasmalogen-independent, indicating that loss of the vinyl ether double bond is not the key determinant of all symptoms in human and murine ether lipid deficiency and can at least partly be compensated by plasmanyl lipids.