A correlational study of ABCA3 and SCN4B as exercise-related biomarkers of patients with Stanford type A aortic dissection
A correlational study of ABCA3 and SCN4B as exercise-related biomarkers of patients with Stanford type A aortic dissection
Qiao, S.; Chen, T.; Xie, B.; Han, Y.; Wang, B.; Li, Y.; Jia, B.; Wu, N.
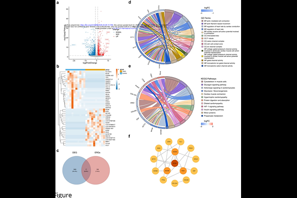
AbstractBackground: Accumulating evidence indicates that moderate exercise may reduce the incidence of Stanford type A aortic dissection (TAAD), but the specific mechanisms remain unclear. This study aims to identify exercise-related biomarkers in TAAD patients and to investigate their underlying mechanisms. Methods: Transcriptome data related to TAAD and exercise-related genes were obtained from publicly available databases. Candidate biomarkers for TAAD were identified through an integrative approach incorporating differential expression analysis, machine learning, and expression level assessment, leading to the construction of a diagnostic model. Subsequently, functional enrichment, immune infiltration, regulatory network analysis, and computational drug prediction were conducted to systematically investigate the pathological mechanisms and translational potential of the identified biomarkers. Results: ABCA3 and SCN4B were identified as exercise-related biomarkers in TAAD progression. A nomogram incorporating these two biomarkers exhibited strong diagnostic performance for identifying the disease. Functional enrichment analysis revealed potential involvement of these biomarkers in disease progression through pathways including circadian rhythm regulation and ribosome biosynthesis. Additionally, immune cells like M1 macrophages and naive B cells, as well as regulatory factors including hsa-miR-1343-3p and XIST, were found to be involved in this process. Finally, zonisamide and MRS1097 were identified through computation prediction as potential therapeutic drugs. Conclusion: ABCA3 and SCN4B were identified as exercise-related biomarkers associated with TAAD and represent potential valuable targets for both diagnosis and treatment strategies.