Barcoding biology: Chemotype predicts variation in genotype, physiology, and stress response

Avatar
Poster
Voice is AI-generated
Connected to paperThis paper is a preprint and has not been certified by peer review

Barcoding biology: Chemotype predicts variation in genotype, physiology, and stress response

Authors

Ibrahim, R.; Gonzalez Jimenez, M.; Booth, J.; Sannino, D. R.; Gemmell, A. O.; Fernandes-Guerrero, I.; Hadjipakkos, P.; Castejon-Vega, B.; Zussman, R.; Woodling, N.; Wynne, K.; Dobson, A. J.

Abstract

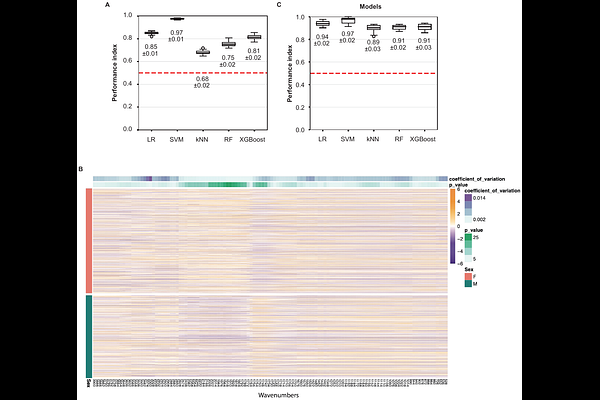
Predicting biological responses to perturbations such as stress, nutrition, or pharmaceuticals could transform healthcare and biosciences. The task is challenging because complex interactions among many factors interactively drive biological variation, and thereby alter responses. However, metabolism integrates these drivers of variation, suggesting that emergent biological states may be reflected in aggregate chemical states. We define such states as chemotypes and test their predictive utility. Using Fourier-transform infrared (FTIR) spectroscopy coupled with machine learning in Drosophila melanogaster, we show that chemotypes serve as proxies for biological variation driven by sex, genotype, nutrition and age, and - critically - predict among-population variation in stress response. These findings indicate that chemotypes provide a computable and integrative representation of organismal biology, predicting genotype, phenotype, and response to perturbation.

Follow Us on

0 comments

Add comment