HSC71 acetylation confers protection against Spiroplasma eriocheiris infection by inhibiting apoptosis and promoting ROS production in arthropods

Avatar
Poster
Voice is AI-generated
Connected to paperThis paper is a preprint and has not been certified by peer review

HSC71 acetylation confers protection against Spiroplasma eriocheiris infection by inhibiting apoptosis and promoting ROS production in arthropods

Authors

Ma, Y.; Meng, X.; Yin, X.; Yao, Y.; Lu, S.; Gu, W.; Meng, Q.

Abstract

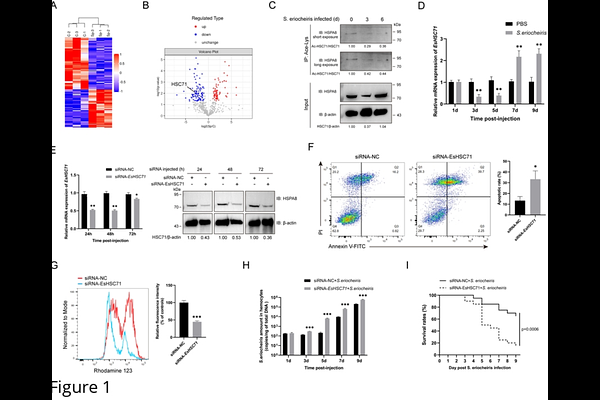
Heat shock proteins (HSP) are increasingly recognized as pivotal regulators of host innate immunity. However, the role of HSP70 post-translational modifications in modulating the immunologic functions during pathogenic infection remains poorly understood. Here, we demonstrated that heat shock cognate 71 kDa protein (HSC71), a member of the HSP70 family, was deacetylated following infection with intracellular pathogen Spiroplasma eriocheiris. HSC71 deficiency exacerbated hemocyte apoptosis and increased host susceptibility to S. eriocheiris infection. Conversely, ectopic expression of hyperacetylation-mimetic HSC71(K579Q) in Drosophila S2 cells conferred robust protection against S. eriocheiris by suppressing apoptosis and augmenting reactive oxygen species (ROS) production. Mechanistically, carnitine O-acetyltransferase (Crat) was identified as the specific acetyltransferase for HSC71. Crat acetylated HSC71 at lysine 579 (K579), which in turn impeded its interaction with the E3 ubiquitin ligase CHIP, thereby stabilizing HSC71 by attenuating ubiquitin-mediated degradation. Crat deficiency induced apoptosis and reduced ROS levels in hemocytes, thereby exacerbating S. eriocheiris intracellular proliferation. Furthermore, acetylation of HSC71 at K579 weakened its binding to superoxide dismutase (SOD), resulting in impaired SOD activity and consequent accumulation of microbicidal ROS. Pharmacological inhibition of the deacetylase SIRT1 with EX-527 enhanced HSC71 acetylation and ROS production, conferring resistance to S. eriocheiris infection in crabs. Notably, EX-527 similarly enhanced the acetylation of Drosophila HSC71 homolog, HSPA8, which in turn impaired its interaction with SOD. This led to elevated ROS levels and restricted intracellular proliferation of S. eriocheiris in S2 cells, demonstrating evolutionary conservation of this mechanism among arthropods. Therefore, this study established the modulation of HSC71 acetylation as a promising strategy to enhance arthropod immunity.

Follow Us on

0 comments

Add comment