A PSMA-Targeted Up-conversion Nanoplatform for Deep-Tissue dual activation Photodynamic and Sonodynamic Therapy of Castration Resistant Prostate Cancer.

Avatar
Poster
Voice is AI-generated
Connected to paperThis paper is a preprint and has not been certified by peer review

A PSMA-Targeted Up-conversion Nanoplatform for Deep-Tissue dual activation Photodynamic and Sonodynamic Therapy of Castration Resistant Prostate Cancer.

Authors

Prasad, P. N.; Aalinkeel, R.; Ghazaeian, M.; Das, R. K.; Pandey, R. K.; Mahajan, S. D.; Dukh, M.; Cheng, Y.; Kuzmin, A.; Pliss, A.; Schwartz, S. A.; Xia, J.

Abstract

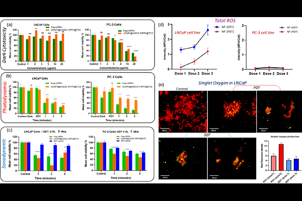
Prostate-specific photodynamic therapy (PDT) is limited by poor light penetration in deep-seated tumors. To address this, we report a prostate-specific membrane antigen (PSMA)-targeted nanotheranostic platform (UCNPs@mSiO2/HPPH@TCS) that enables near-infrared (NIR)-activated PDT and ultrasound-mediated sonodynamic therapy (SDT). The platform integrates NaYF4:Yb3+, Er3+ up-conversion nanoparticles (UCNPs) coated with mesoporous silica to convert 980 nm NIR light for deep tissue penetration. The clinically approved agent HPPH (Photochlor) serves as both photosensitizer and sonosensitizer, while a PSMA-targeted chitosan shell ensures selective tumor uptake and high loading efficiency (>90%). Physicochemical characterization confirmed a uniform core-shell structure (~63 nm). Tissue-mimicking depth studies demonstrate that SDT and 980 nm PDT significantly outperformed conventional 665 nm PDT, with SDT generating superior total reactive oxygen species (ROS). In vitro results showed PSMA-dependent uptake, lysosomal localization, and enhanced therapeutic responses in PSMA+ LNCaP cells. Three-dimensional spheroid models further validate the therapeutic ability of our nanoformulation (NF), demonstrating rapid structural collapse (even in large spheroids ~2.6 mm) through apoptosis. Notably, SDT demonstrated earlier apoptosis and more uniform penetration compared to PDT, consistent with superior ROS generation. Collectively, these findings identify SDT as a promising deep-tissue activation strategy and highlight PSMA-targeted UCNPs NF as candidates for penetration-enhanced precision therapy in prostate cancer.

Follow Us on

0 comments

Add comment