The potential of 4-Methylumbelliferone to be repurposed for treating liver fibrosis

Avatar
Poster
Voice is AI-generated
Connected to paperThis paper is a preprint and has not been certified by peer review

The potential of 4-Methylumbelliferone to be repurposed for treating liver fibrosis

Authors

Chen, X.; Li, H.; Deng, Y.; Meng, J.; Zhao, S.; Wooton-Kee, C. R.; Gao, X.; Dong, B.; Guan, D.; Scherer, P. E.; Zhu, Y.

Abstract

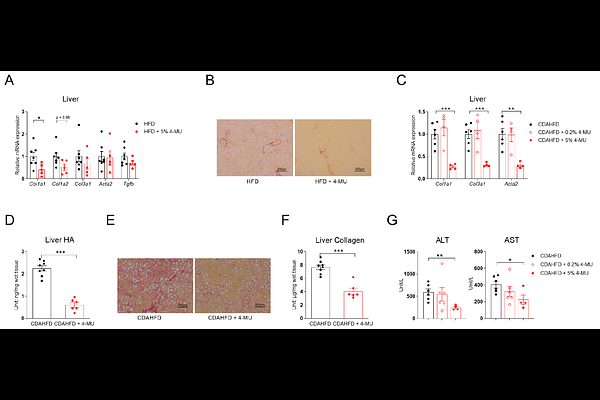
4-Methylumbelliferone (4-MU) is the active component of hymecromone, a choleretic and antispasmodic drug with an excellent safety profile. In rodent studies, high doses of 4-MU are also used to inhibit the production of hyaluronan (HA), a biomarker of liver fibrosis. Further, 4-MU shows excellent efficacy in inhibiting liver fibrosis of different etiologies in animal studies, eliciting interest in its repurposing for this condition. However, 4-MU\'s mechanism of action, and whether it inhibits liver fibrosis by impeding HA synthesis, remains unclear. Using several transgenic mouse models with HA overproduction or degradation in different types of liver cells, we found that both directions of perturbation reduced liver fibrosis levels. In addition, degrading HA via hyaluronidase PH20 overexpression impaired liver function manifested by increased serum aminotransferase (ALT) activity levels. These findings challenge both the role of HA modulation in 4-MU\'s action and the strategy of targeting HA to treat liver fibrosis. Additional mouse models also excluded the possibility that 4-MU modulates intestinal farnesoid X receptor (FXR) to inhibit liver fibrosis. Ablation of gut microbiota partially abolishes 4-MU\'s anti-liver fibrosis effect. However, the anti-liver fibrosis effect of 4-MU was lost in the lower-dose group, and the high dose\'s effect in reducing ALT disappeared over time despite its liver fibrosis-reducing effect. Based on these findings, we argue that the lack of efficacy of 4-MU at a translatable dose and lack of a clear mechanism that allows further improvement of 4-MU\'s efficacy make 4-MU impractical for development as an anti-liver fibrosis treatment.

Follow Us on

0 comments

Add comment