PRMT5 as an Epigenetic Target for Group 3 (MYC-driven) Medulloblastoma
PRMT5 as an Epigenetic Target for Group 3 (MYC-driven) Medulloblastoma
Kumar, D.; Sharma, A.; Dash, A. K.; Kanchan, R.; Ding, L.; Chhonker, Y. S.; Shakyawar, S.; Guda, C.; Naik, G.; Murry, D. J.; Ray, S.; Band, H.; Coulter, D. W.; Chaturvedi, N. K.
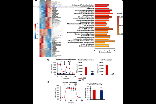
AbstractBackground. Group 3 (MYC-driven) medulloblastoma (MB) is a highly aggressive brain tumor with poor-prognosis and limited treatment options. We previously identified protein-arginine methyltransferase-5 (PRMT5) as a promising target in Group 3 MB with its control on MYC protein stability. In this follow up study, we further mechanistically investigated PRMT5 control on MYC transcription and targeted it pharmacologically for therapeutic proof-of-concept. Methods. Using pharmacogenetic inhibition approaches against PRMT5 in MYC-amplified (Group 3) MB cell line and neurosphere models in vitro and in vivo, we investigated molecular mechanism(s) and anti-cancer efficacy of PRMT5 inhibition. Results. Our experiments demonstrated that PRMT5 epigenetically regulates MYC transcription in MYC-amplified MB cells by binding to the proximal-promoter region of the MYC gene and contributing to the enriched symmetric-dimethylation of histone H4R3 in the same region. We further showed that PRMT5 is recruited to the MYC promoter by its interaction with BRD4, the major BET-protein responsible for MYC transcription. PRMT5 inhibition caused the suppression of MYC-induced transcriptional programs and target genes, with widespread disruption of splicing across the transcriptome, particularly affecting metabolism-related gene products. Pharmacologic inhibition of PRMT5 using a panel of selective small-molecule inhibitors demonstrates suppression of cell growth/survival in a MYC-dependent manner in MB cells. Moreover, our in vivo analyses of PRMT5 inhibition, in mice treated with one of the potent pharmacologic inhibitors, particularly a lipid-decorated form of it, demonstrated reduced cerebellar tumor growth with suppressed MYC expression and prolonged survival of mice with MYC-amplified MB xenografts. Conclusions. Our findings establish a functional link between PRMT5 and MYC-mediated transcriptional regulation, suggesting a promising therapeutic approach targeting the PRMT5-MYC axis for MYC-driven MB.